2018年5月20日,“鏈上無限”2018中國區塊鏈產業高峰論壇在北京召開。論壇上,工業和信息化部信息中心總工程師童曉民、工業和信息化部信息中心工業經濟研究所所長于佳寧、起風財經創始人羅智勇發布了《2018中國區塊鏈產業白皮書》(簡稱《白皮書》),深入分析我國區塊鏈技術在金融領域和實體經濟的應用落地情況,系統闡述中國區塊鏈產業的發展的六大特點和六大趨勢。
柴油發電機組伴隨著能源革命和環保運動,能源行業正在向清潔化、分布式轉型,呈現多能流互補的新型能源結構。自下而上的分布式能源體系將成為傳統能源體系的有力補充。在這一過程中,區塊鏈有望成為能源互聯網基礎設施重要的實現手段。
柴油發電機組“區塊鏈+能源”項目具有廣泛的應用場景,可分為以下幾類具體應用:能源生產、能源交易、能源資產投融資和節能減排。
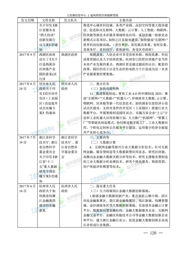
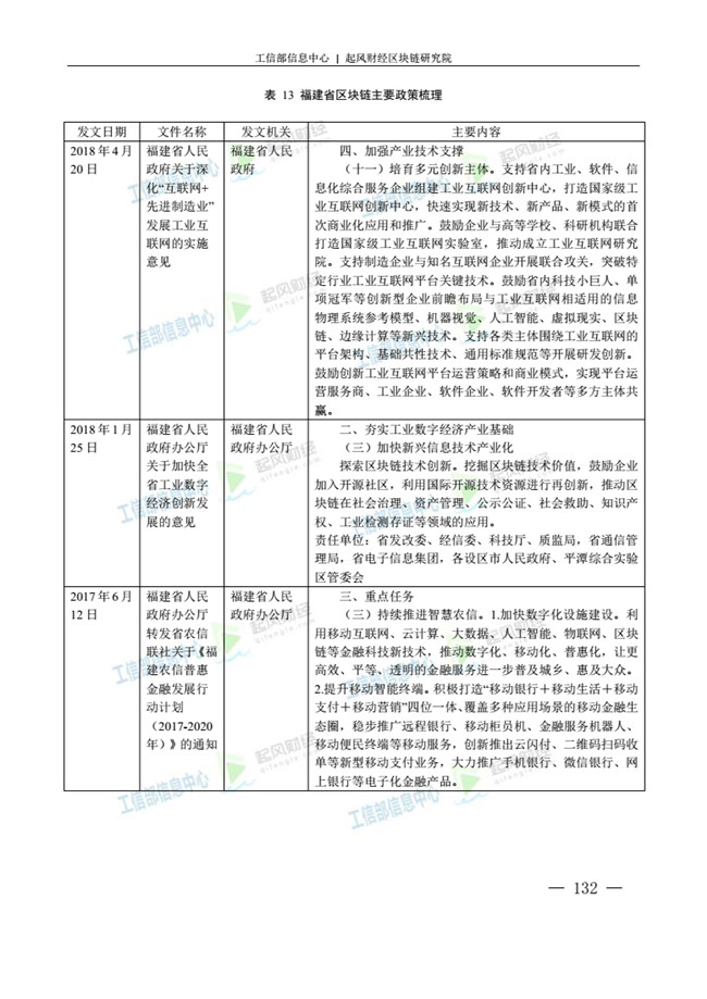
柴油發電機組附件:2018年中國區塊鏈產業白皮書
柴油發電機組




























































































































































